Это не реклама и не антиреклама кого-либо!В интернете не так много сайтов, где можно заказать печатные платы. Самые низкие цены конечно у китайских хитро*опых друзей. На ютубе полно видео как заказать 10 плат 10х10 см всего за $5 или даже $2. Но всё не так просто.
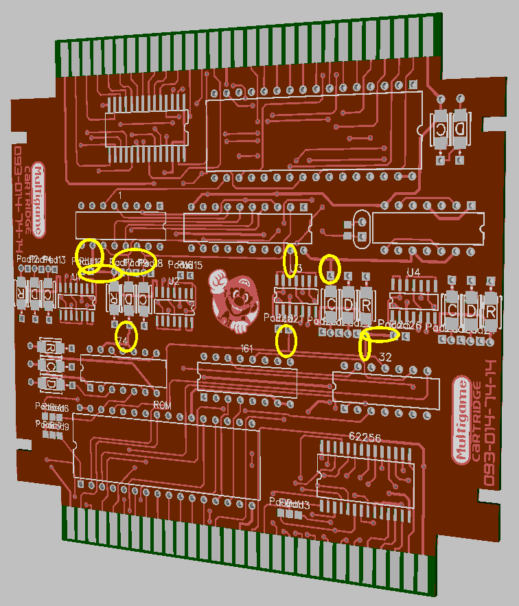
Решил я заказать платы для картриджей Денди. Но ведь на текстолит 10х10 см легко влазит две платы, а значит за те же деньги можно заказать в два раза больше плат. В моём случае осталась свободная полоса в центре шириной 15мм. Не пропадать же месту! И я туда всунул платки для 74HC74, нужны для картриджей с переключением по Ресет. Влезло 4 штуки. Итого у меня на плате разведено 2 полноценных платы для мапперов AOROM и UNROM и 4 платки для переключателей по ресет. При этом плата остаётся целой! Для облегчения разделения я сделал вырезы и полосы из отверстий.

С чем же я столкнулся при заказе:
Первый обман - это не указание стоимости доставки. Вы можете сказать, что доставка - это оплата почты и не связана с производителем. Это не так.
Вот два моих заказа на jlcpcb.com первый был за $2, второй уже за $5. Но в итоге цена производства с доставкой практически одинаковая в обоих заказах! Тоесть производитель закладывает часть стоимости производства в стоимость доставки.
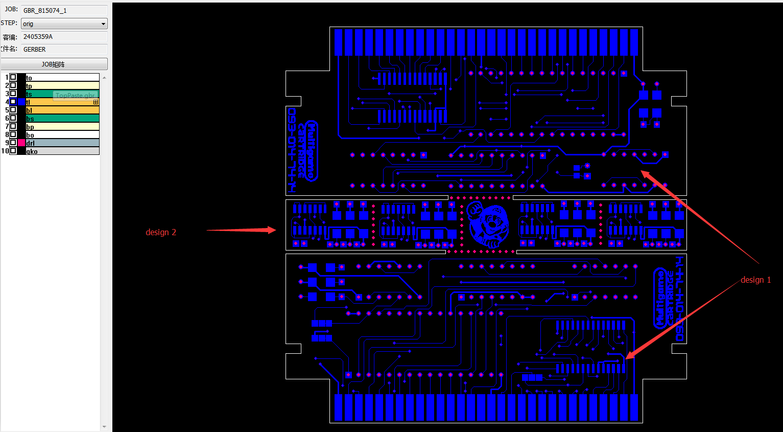
Второй обман - это вымогательство дополнительной оплаты. В чём это заключается. Их система или человек видят что на плате есть разные, не связанные между собой, самостоятельные платы. У них это называется "Design". На следующий день мне пришло автоматически сгенерированное письмо, в котором мне сообщили что надо доплатить $8 за разные виды "дизайна". Платить я конечно не собирался, ведь мне обещали 10 плат 10х10см без дополнительных оплат. Пишу в техподдержку с вопросом: "За что деньги то вымогаете?". На что получаю ответ что у меня разные "дизайны". Пишу опять: "Так объясните что имеете ввиду, я же сделал гербер по правилам?". Вот такое письмо я получил:

И вот такое объяснение от китайского товарища Tony Li:

Как видите распознали аж два "дизайна". Тоесть увидеть что кроме плат картриджей присутствуют маленькие платы они смогли, а то что платы картриджей тоже разные они даже не посмотрели. Да, в них есть схожесть, но даже моя жена сразу увидела на этом фото что платы разные!
Получается они могли бы потребовать дополнительно $16! А это уже дороже чем заказать отдельно 2 дизайна и получить мешок плат для Ресета!
Я попросил отмену заказа, что они сразу и сделали, хорошо что оплачивал чере PayPal.
Оплачивайте только через PayPal!Но платы заказывать то надо... Что я сделал? Я убрал все прорези и дорожки из отверстий, чтобы в глаза не бросались "дизайны". Да, теперь придётся чуть дольше разрезать, это не проблема. Ещё посоединял все платы между собой дорожками таким образом чтобы после разрезания все эти ненужные дорожки были разрезаны и не мешали работоспособности плат. Теперь плата выглядит так:

После этого плата без всяких вопросов пошла в производство.
Третий обман - меньшее количество плат. Кроме того первый заказ тоже без проблем сразу пошёл в производство, но при получении выяснилось что плат не 10, а 9! Открыл спор на PayPal и получил 1/10 от всей суммы заказа (не от $2). Еще раз:
Оплачивайте только через PayPal!Надеюсь комуто пригодится. И пусть китайские друзья не думают что они
хитро*опее умнее всех. Ведь после "исправления" платы остались практически теми же.