Автор Тема: Схема картриджа SEGA с батареей  (Прочитано 9315 раз)

0 Пользователей и 1 Гость просматривают эту тему.

Оффлайн SAMael

  • Пользователь
  • Сообщений: 6191
  • Пол: Мужской
  • SAMuel Alpian Warrior Glegleddore Gleglezavr
    • Facebook
    • Twitter
    • ВКонтакте
    • Steam
    • Youtube
    • Просмотр профиля
Схема картриджа SEGA с батареей
« Ответ #30 : 08 Май 2021, 21:35:27 »
Имеено А14 должно быть NC, A13 - E2
Прям шахматная партия какая то, ну тогда что ли лошадью ходи  ;)

Всегда можно заюзать сраму большего обьема чем по схеме, лишнее просто отпиливается.


Оффлайн vadosi4ek

  • Пользователь
  • Сообщений: 171
  • Пол: Мужской
    • Facebook
    • Просмотр профиля
Схема картриджа SEGA с батареей
« Ответ #31 : 08 Май 2021, 22:52:39 »
Прям шахматная партия какая то, ну тогда что ли лошадью ходи  ;)

Всегда можно заюзать сраму большего обьема чем по схеме, лишнее просто отпиливается.


Честно говоря, я не могу похвастаться знанием в электронике, задаю весьма тупые вопросы. Конечно со стороны возможно это бесит форумчан. Но Возможно у кого то есть готовая схема для сохранений на 27c322?

Оффлайн SAMael

  • Пользователь
  • Сообщений: 6191
  • Пол: Мужской
  • SAMuel Alpian Warrior Glegleddore Gleglezavr
    • Facebook
    • Twitter
    • ВКонтакте
    • Steam
    • Youtube
    • Просмотр профиля
Схема картриджа SEGA с батареей
« Ответ #32 : 09 Май 2021, 09:27:03 »
Обычно сейвы на SRAM делают, иногда FRAM или даже на SPI eeprom, но вот на 27С322 еепром я чет не не припоминаю что бы делаллось :?

Оффлайн vadosi4ek

  • Пользователь
  • Сообщений: 171
  • Пол: Мужской
    • Facebook
    • Просмотр профиля
Схема картриджа SEGA с батареей
« Ответ #33 : 09 Май 2021, 09:36:45 »
Обычно сейвы на SRAM делают, иногда FRAM или даже на SPI eeprom, но вот на 27С322 еепром я чет не не припоминаю что бы делаллось :?

Я вовсе не про это, про Sram и Fram мне понятно, я имею ввиду, что мне много чего не понятно в схеме, имеено там где от руки всё нарисовано.


Оффлайн megavolt85

  • Пользователь
  • Сообщений: 2361
  • Пол: Мужской
    • Просмотр профиля
Схема картриджа SEGA с батареей
« Ответ #34 : 09 Май 2021, 11:15:14 »
или даже на SPI eeprom
SPI не видел, а вот I2C да

Оффлайн vadosi4ek

  • Пользователь
  • Сообщений: 171
  • Пол: Мужской
    • Facebook
    • Просмотр профиля
Схема картриджа SEGA с батареей
« Ответ #35 : 15 Май 2021, 16:16:51 »

Добрый день, ребята. Помогите доразвести плпту, пожалуйста. Уже мозги поплыли.

Оффлайн stargazer

  • Пользователь
  • Сообщений: 135
  • Пол: Мужской
    • Просмотр профиля
Схема картриджа SEGA с батареей
« Ответ #36 : 16 Май 2021, 15:27:46 »
237092-0
Не хватает еще одной микросхемы, 74HC74
Кстати, вовсе не обязательно, чтобы номера адресный линий (А0-А12) и линий данных (D0-D7) у RAM совпадали. Можно их подключать так, как удобней разводить плату.

Оффлайн vadosi4ek

  • Пользователь
  • Сообщений: 171
  • Пол: Мужской
    • Facebook
    • Просмотр профиля
Схема картриджа SEGA с батареей
« Ответ #37 : 16 Май 2021, 17:52:57 »
(Ссылка на вложение)
Не хватает еще одной микросхемы, 74HC74
Кстати, вовсе не обязательно, чтобы номера адресный линий (А0-А12) и линий данных (D0-D7) у RAM совпадали. Можно их подключать так, как удобней разводить плату.

Спасибо, огромное, по-моему 74hc74 использовалась для двух микросхем по 2мб, для 4мб вроде не нужна она. Могу ошибатся, если так, то поправте меня.

Оффлайн stargazer

  • Пользователь
  • Сообщений: 135
  • Пол: Мужской
    • Просмотр профиля
Схема картриджа SEGA с батареей
« Ответ #38 : 17 Май 2021, 16:45:22 »
74HC74 используется в обоих случаях. Нужно объединить эти 2 схемы, как-то так:
237127-0

Оффлайн vadosi4ek

  • Пользователь
  • Сообщений: 171
  • Пол: Мужской
    • Facebook
    • Просмотр профиля
Схема картриджа SEGA с батареей
« Ответ #39 : 18 Май 2021, 09:32:48 »
74HC74 используется в обоих случаях. Нужно объединить эти 2 схемы, как-то так:
(Ссылка на вложение)

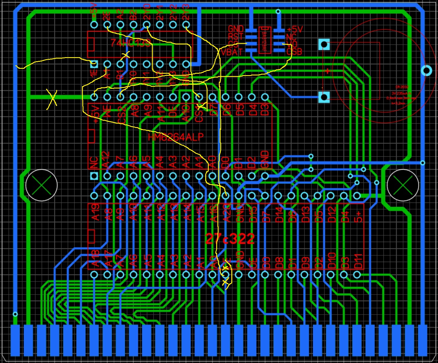
Спасибо, буду разводить, когда разведу могу скинуть lay, сможете проверить?
На этой схеме оперативка запитана от батарейки?

Оффлайн megavolt85

  • Пользователь
  • Сообщений: 2361
  • Пол: Мужской
    • Просмотр профиля
Схема картриджа SEGA с батареей
« Ответ #40 : 18 Май 2021, 13:05:01 »
На этой схеме оперативка запитана от батарейки?

зачем ты с батарейкой заморачиваешься, не проще на FRAM собрать?

Оффлайн vadosi4ek

  • Пользователь
  • Сообщений: 171
  • Пол: Мужской
    • Facebook
    • Просмотр профиля
Схема картриджа SEGA с батареей
« Ответ #41 : 18 Май 2021, 16:11:12 »
зачем ты с батарейкой заморачиваешься, не проще на FRAM собрать?
Возможно и проще, схема на 27с322 не попадалась, в интернете нашёл Гербер от Sonic123 - что то слышали ней? По поводу батарейки - просто всё выглядит по классике)))